新规实施引擎造就服务升级
传递质量信任·服务认证发展

公告下载
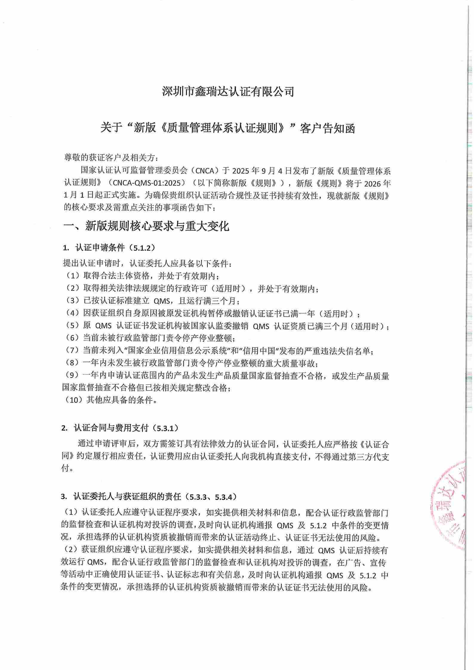
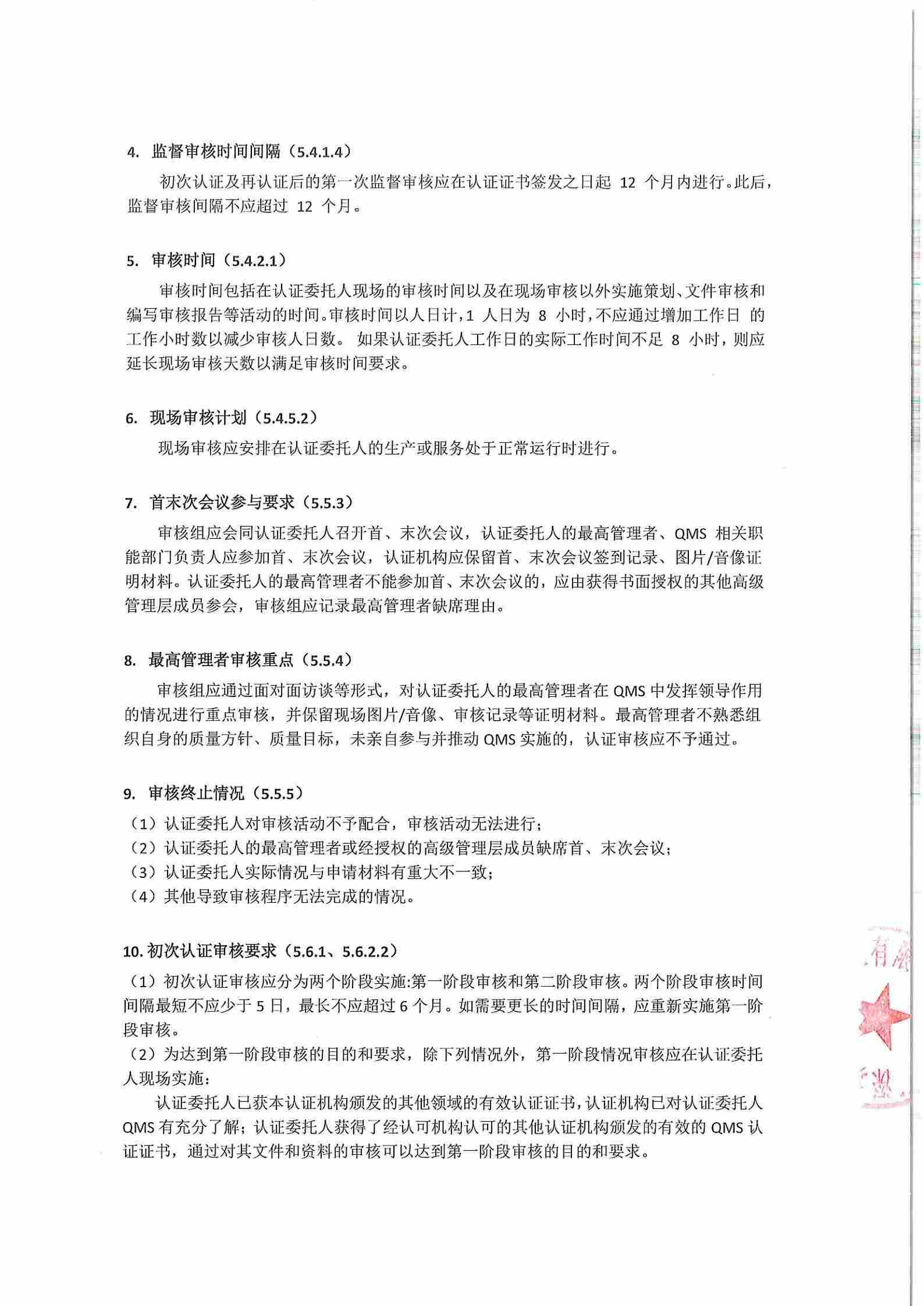
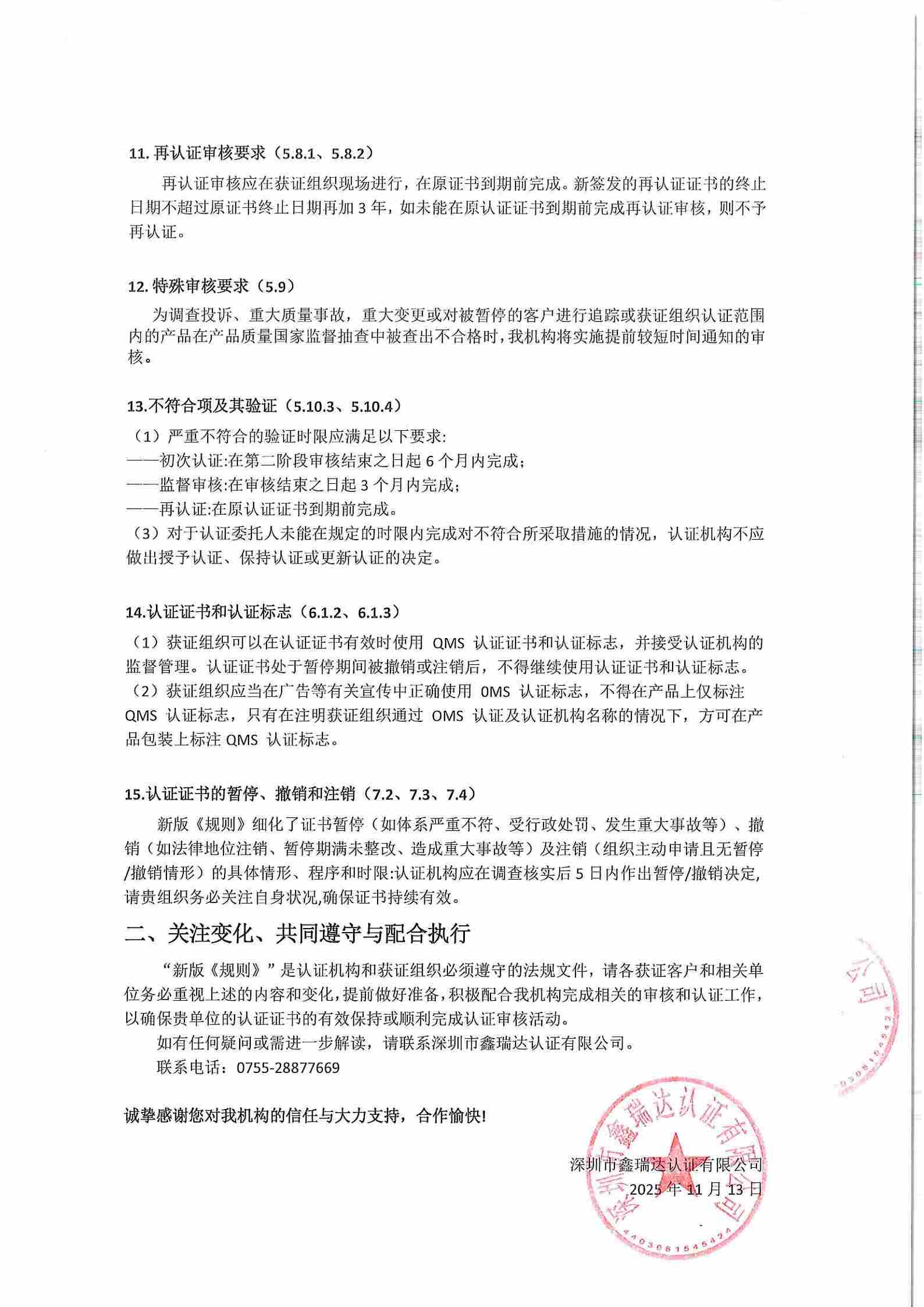
鑫瑞达认证关于《新版质量管理体系规则》客户告知函
发布时间:2025/11/13 16:45:41   点击:

国家认监委公告[2025]第16号-质量管理体系认证规则.pdf
认秘函[2025]28号-附件-新版质量管理体系认证规则释义.pdf